关于永利3044集团大学生课外学术科技作品竞赛暨第十九届“挑战杯”竞赛院内选拔赛结果的公示
日期:2024-09-22
点击数:391
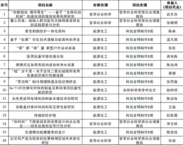
根据《关于举办永利集团大学生课外学术科技作品竞赛暨第十九届“挑战杯”竞赛校内选拔赛的通知》,学院于7月份启动大学大学生课外学术科技作品竞赛暨第十九届“挑战杯”竞赛院内选拔赛,并进行充分宣传、广泛发动。经作品初选、指导以及学院评审,最终确定以下16件作品推报校赛并予以公示:

若有异议,请于9月24日前向永利3044集团团委进行反馈,联系电话0513-85012188,邮箱175475430@qq.com。
永利3044集团团委
2024年9月22日