永利3044集团官网
永利3044集团
首页
永利概况
学院简介
学院领导
行政人员
党群工作
组织机构
学院党校
理论学习
党员发展
院分工会
纪检与监察
主题教育
师资队伍
纺织工程系
纺织化学与染整工程系
非织造材料与工程系
服装工程系
服装设计与表演系
实验中心
国地联合中心
蓝印花布艺术研究所
本科教育
专业介绍
培养方案
教学文件
教学成果
教学通知
615永利集团纺织服装...
研究生教育
学位点介绍
导师介绍
研究生招生
研究生培养
导师管理
科学研究
科技奖励
科研项目
研究论文
授权专利
永利集团
学科方向
平台建设
名师展示
人才培养
科研情况
学生工作
团委学生会
学生管理
思政教育
助学工作
心理健康
社团管理
招生就业
招生信息
就业信息
校友工作
国地中心
中心简介
中心人员
研究方向
蓝印花布
研究所简介
研究所人员
非遗研究
资料下载
研究生教育
研究生培养
首页
研究生教育
研究生培养
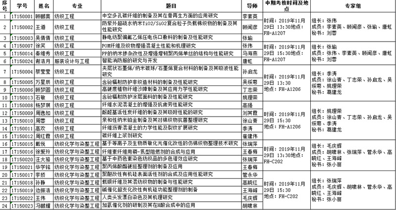
永利3044集团2017级研究生中期考核安排
日期:2019-11-25 点击数:
1162
2017级中期答辩分组.xls